活动预告丨芯火科创协会第二次培训交流会
活动简介
为了帮助热爱前沿科技的青年学子更深入地了解科技知识,激发他们的的创新热情,提升他们的创新能力,中山大学集成电路学院芯火科创协会邀请协会成员开展面向集成电路学院学生的第二次培训交流会,主题为人工智能(Artificial Intelligence)。
培训内容简介
AI是什么

主讲人:万志豪
内容介绍:
(1)人工智能和人的智能之间的联系和区别。
(2)人工智能的三大学派——符号主义、联结主义和行为主义。
(3)图灵测试——人工智能之父Alan M.Turing在《计算机器与智能》论文中提出的评估机器是否具有类似人类智能的方法。
机器学习

主讲人:黎梓健
内容介绍:
(1)机器学习的定义、分类(主要分为监督学习与非监督学习)、学习方法与简要过程。
(2)线性回归、逻辑回归以及决策树等模型简介。
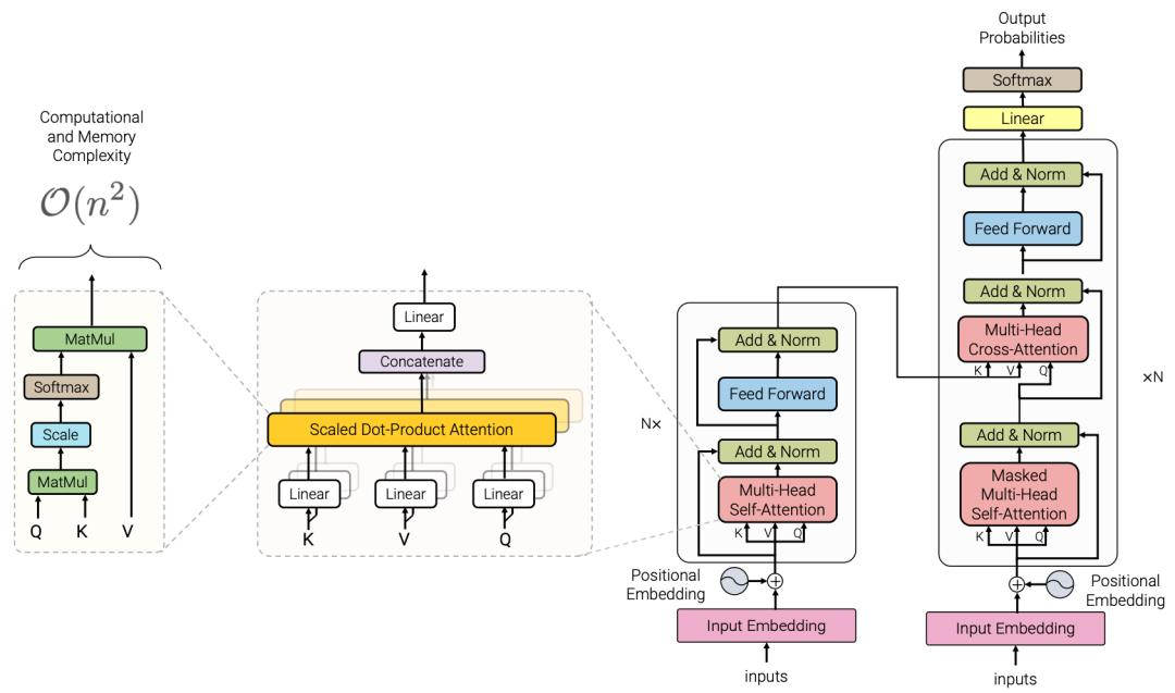
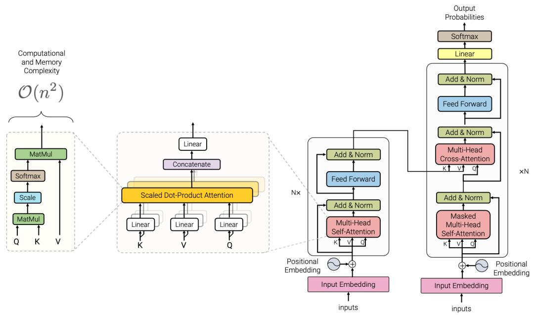
Self-Attention&Transformer简介

主讲人:苏依然
内容介绍:
(1)Self-Attention:导言——原理概述——多头注意力机制。
(2)Transformer:导言——模型架构及各部分功能简介——Transformer处理序列传导问题相较于RNN的优越性——Transformer的若干应用。
大模型量化方法

主讲人:徐永超
内容介绍:
(1)大模型参数所需内存。
(2)大模型训练与推理所需内存与算力及推理加速优化方法。
(3)模型量化剪裁压缩方法。
(4)大模型主流量化调优方法QLoRA概览。
培训会信息
时间安排
2024年3月24日15:00-16:00
活动形式
线上(腾讯会议)
面向对象
集成电路学院全体学生
